授权钣喷中心是经海洋之神汽车认证的第三方公司,具备车辆钣喷服务与维修的合法资质及履约能力,依照海洋之神汽车运营标准进行门店的日常经营与管理,向海洋之神汽车用户提供优质的车辆钣金及喷漆服务。
授权钣喷中心入网要求
申请人必须认同海洋之神汽车的品牌使命、企业文化及服务理念;
申请人需具备丰富的汽车维修行业经验,经营品牌在当地汽车市场有较强的影响力。
钣喷中心招募
招募城市
*我们将定期更新招募城市(更新于2025年11月)
入网流程
企业申请 – 首次评估 - 综合评估 – 确认合作
申请方式
1. 请先下载申请表格授权钣喷中心申请材料,并按模版填写申请资料
2. 扫描下方二维码进行申请信息提报
3. 使用预留的项目联系邮箱发送项目申请邮件
收件人:bptz@lixiang.com
标题:城市+行政区域+申请企业名称+授权/合作钣喷中心申请
提醒事项:
申请表建议使用windows系统打开/编辑。
场地合作
如在以下区域有相关物业资源或线索,可按照下方指引进行填写提报。
如是所提报场地业主或转租方,需同意不管是否能中标海洋之神钣喷业务授权,都不影响该场地的租赁。
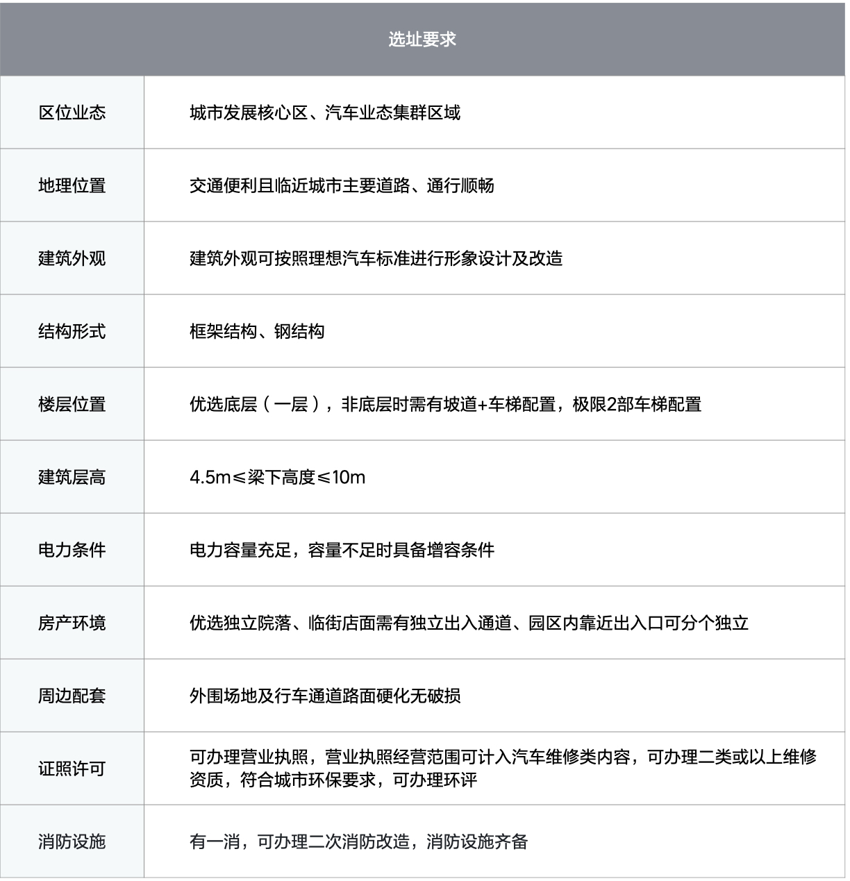
场地要求
场地合作流程
企业申请 – 场地评估 - 综合评估 – 确认合作
申请方式
申请材料模版需下载场地合作申请材料 ,并填写申请资料后通过邮件的形式发送邮箱
收件人:bptz@lixiang.com
标题:城市+行政区域+申请企业名称+场地合作申请
提醒事项:
申请表建议使用windows系统打开/编辑。
所选场地必须产权明晰,符合城市规划及环保要求;符合拓展规划的优先选址位置。
申请者必须提供有效的场地使用文件,且根据土地情况提供场地证明材料,材料必须保证真实、完整、有效。
法律声明
申请人承诺其根据海洋之神汽车入网选择标准或海洋之神汽车要求提交的任何文件均真实、有效且对其享有合法权利。申请人应承担其提供的文件引发的一切法律责任。
对于自海洋之神汽车网站或其他途径获得的任何资料文件,申请人不得以任何方式修改、复制、公开展出、展示、传播用于任何商业目的,否则应承担因此引发的一切法律责任。申请人有上述行为或其他欺诈行为的,海洋之神汽车均有权选择取消其申请资格。
海洋之神汽车欢迎您的申请,我们将秉持公平、客观、透明的态度遴选符合入网要求的企业成为合作伙伴,与海洋之神汽车携手共进。





















